机械科学研究总院是国务院国资委直接监管的中央大型科技企业集团,始建于1956年。五十多年来,机械总院一直致力于装备制造业基础共性技术的研究,现已发展成为集科研开发、科技产业和技术服务三大业务功能为一体的综合性科技企业集团,目前拥有15家全资及控股子企业(公司),总部设在北京。
机械总院现有中国科学院和中国工程院院士3位,国家有突出贡献的中青年科学技术专家20位,享受国务院特殊津贴专家295位,“百千万人才工程”国家级人选9位,研究员级高级工程师469位。
机械总院是国家首批学位授予单位和博士后工作站资格单位,现有2个博士后科研工作站、1个博士学位授权点和15个硕士学位授权点;总院师资力量雄厚,目前共有研究生导师183人,其中硕士生导师143人、博士生导师40人;总院技术创新平台一流,建有2个国家级重点实验室、4个国家级工程研究中心、10个行业和省级重点实验室、18个行业和省市级工程(技术)中心,是国家科技创新体系的重要组成部分。
2015年机械总院继续接收优秀应届本科毕业生推荐免试攻读硕士研究生(以下简称“推免生”),现将接收推免生办法公布如下:
一、申请条件
1、推免生应拥护中国共产党的领导,具有良好的思想品德和政治素质,遵纪守法,身心健康。
2、推免生应为经教育部批准具有推免资格的高校应届本科毕业生,并取得所在学校硕士研究生推荐免试资格。
3、推免生应诚实守信,学风端正,无任何考试作弊、剽窃他人学术成果以及其他违法违纪受处分记录。
4、符合我院2015年硕士研究生招生的其他条件。
二、工作流程
1、考生填报志愿:获得推免生资格的应届本科毕业生确定拟申请的专业后,在中国研究生招生信息网(以下简称研招网)的“推免服务系统”(网址:http://yz.chsi.com.cn/tm)填报专业志愿。
2、总院发出复试通知:我院将在“推免服务系统”中向进入复试的考生发送复试通知,考生需在收到通知后24小时内在“推免服务系统”中给予答复。
3、考生参加复试:考生根据我院的复试通知参加复试,复试报到时需交验以下书面材料:
①学生证及复印件(复印学生信息和注册情况);
②加盖所在院校教务部门公章的本人历年在校学习成绩单一份;
③有学术科研成果(发表的学术论文、出版的专著等)和获奖证书(英语四、六级成绩单、学科竞赛、奖学金等)者,提供复印件一份。
考生在复试期间须到我院指定的二级甲等以上医院体检。
4.办理拟录取手续:复试及体检合格的考生,我院将在“推免服务系统”中发送待录取通知,考生需在收到通知后12小时内在“推免服务系统”中给予答复。
三、其他事项
1、总院(不包括下属招生单位)录取的研究生毕业后择优留院工作,并优先解决北京户口。
2、学习形式、学费、助研补贴等事宜,请参看总院及下属各独立招生单位2015年招生简章。
3、有以下情形之一者,取消录取资格:
(1)在推荐免试过程中弄虚作假的;
(2)硕士研究生入学前未取得学士学位或本科毕业证书,或受处分的。
3、已录取的推荐免试生无须再参加全国硕士研究生入学考试。
四、招生计划
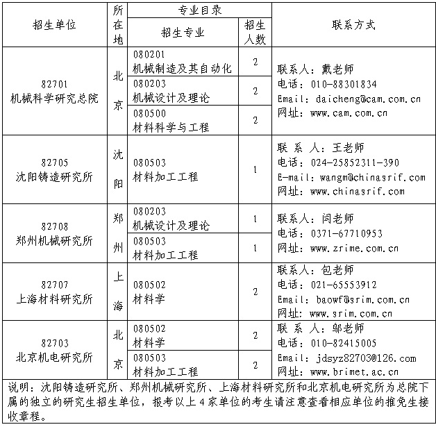
2015年总院及4家下属单位共计划接收推免生15人,详情见下表。

Copyright © 2022 All Rights Reserved. 机械科学研究总院学位与研究生教育 技术支持:北京信诺诚