EN
通知公告

82702北京机械工业自动化研究所2021年硕士研究生招生简章

作者:
时间:2020-09-08

       

       北京机械工业自动化研究所(简称北自所)创建于1954年,是中央直属大型多专业综合性研究所,以发展制造业综合自动化和信息化技术为目标,致力于制造业领域自动化、信息化、智能化技术的创新、研究、开发和应用。本所有经国家批准建立的“制造业自动化国家工程研究中心”、“国家液压元件质量检验中心”、“国家‘863’计划智能机器人产业化基地”、“国家智能化系统集成应用体验验证中心”等国家级的科研、开发基地;有“全国工业自动化系统与集成标委会”、“全国液压与气动标委会”、“中国机电一体化技术应用协会”等15个全国性行业组织依托在北自所,教学科研用房面积约6000平方米,仪器设备总价值约3000万元。
       北自所拥有一支专业领域广泛、技术优势显著、梯队层次分明的专家团队,他们在北自所技术改进与应用、技术发展与创新过程中发挥了巨大的作用。现有24位硕士导师,其中,国家级专家(享受国务院政府特贴专家)5人,院级专家(总院杰出专家)8人,北京市杰出青年专家1人,中关村高端领军人才1人。北自所是国家批准的工科两个专业的硕士学位授予点,研一委托北京理工大学培养。先后培养了200多名硕士研究生。本所拥有良好的学术环境和工作学习条件,设有研究生助学津贴、各类奖学金、医疗保险、各类文体活动、职工食堂、单身宿舍、研究生自习室等,生活环境良好,是青年人发挥聪明才智的理想场所,热忱欢迎有志青年报考我所攻读硕士学位。
 
 
                                                                                                                                     招  生  说  明 
  

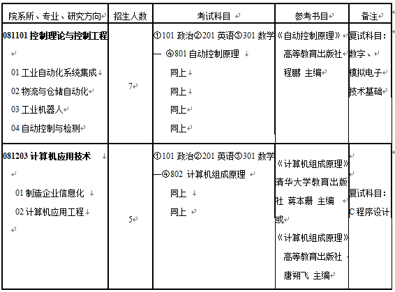
       本所招收的研究生是国家计划内的定向生,公费,毕业后留本所工作(1997年1月1日后出生的可解决北京户口)。2021年我所计划招生12人,涉及两个专业,要求考生必须通过国家英语四级考试,有毕业证并取得学士学位,复试时需要考试的科目请见备注。

       单位代码:82702    地址:北京西城区德胜门外教场口一号
       单位名称:北京机械工业自动化研究所  
       电话:(010)82285646    联系人:王老师  电子信箱: wangdy@riamb.ac.cn

                              

京ICP备:05006406号  版权所有:北京机械工业自动化研究所有限公司  技术支持:北京信诺诚